郭靖涛团队解析人类睾丸渐进式衰老的分子机制
成年男性的睾丸功能随着年龄增长逐渐退化,这一过程受到衰老、环境和疾病等因素的多重影响。衰老是男性生育力下降的主要原因,通常通过损害细胞功能、增加疾病易感性等途径发挥作用。衰老还与生殖内分泌紊乱密切相关,可能导致男性更年期或迟发性性腺功能减退【1,2】。男性更年期通常起始于40岁左右【3】,并伴随不育风险的增加,影响精液量、精子形态及活力。然而,由于衰老过程的复杂性和人群异质性,睾丸功能退化的表现存在显著差异。
为了研究衰老对男性生殖的影响,中国科学院院动物研究所/北京干细胞与再生医学研究院郭靖涛研究组此前系统研究并揭示了年轻(20多岁)和年老(60岁以上)男性睾丸的分子和转录差异,并发现衰老和肥胖叠加会显著加强对睾丸的影响【4】。然而,这些伴随年龄出现的差异在哪个年龄段出现以及该过程和肥胖之间的关系尚未被研究。
为了回答上述问题,2025年3月3日,郭靖涛研究组与来自犹他大学医学院/HHMI的Bradley Cairns课题组合作在Nature Aging上发表了题为Single-cell transcriptomic atlas of the human testis across the reproductive lifespan的文章。该研究通过对35名20-70岁男性睾丸组织进行单细胞转录组测序,结合分子、细胞生物学及机器学习技术,系统解析了睾丸主要细胞类型在衰老过程中的时序转录变化,揭示了人类睾丸衰老的两波分子机制。
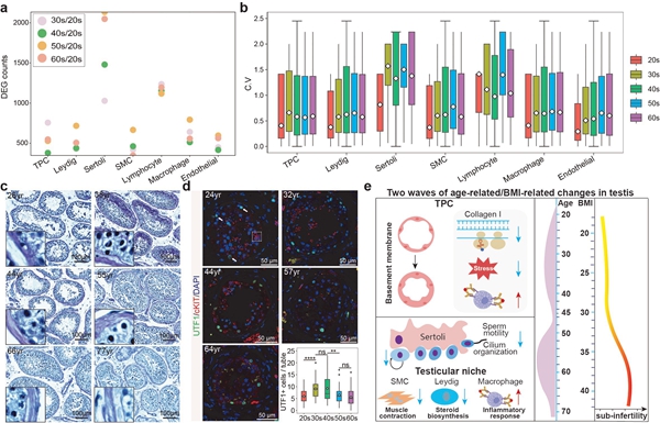
考虑到人群的异质性以及测序的批次效应,研究团队首先利用机器学习构建了睾丸衰老时钟,以量化睾丸衰老程度并识别关键特征。结果显示,睾丸体细胞的分子变化对睾丸功能退化起决定性作用,尤其是管周肌样细胞(TPC)、Sertoli细胞、Leydig细胞等。这一发现为进一步研究衰老睾丸细胞在分子层面的变化提供了重要基础。
随后,通过对睾丸体细胞衰老过程中差异基因表达的详细分析,研究发现不同类型的睾丸体细胞对衰老的响应时间不同。TPC在30多岁时表现出最多的差异基因表达,而Sertoli细胞、Leydig细胞、内皮细胞、平滑肌细胞和巨噬细胞则在50多岁时达到差异基因数量的峰值。此外,变异系数分析表明,TPC在30多岁时的转录组变化最大,而其他体细胞主要在50多岁时发生显著变化。这表明睾丸体细胞的衰老响应具有不同步性。进一步的分析和实验验证显示,TPC在30多岁时主要通过细胞外基质(ECM)信号通路响应衰老,而Leydig细胞则通过激素合成通路发挥作用。研究还发现,精原细胞在50多岁时数量下降的主要原因是其自我更新能力减退,而精子细胞在衰老过程中转录组变化最为显著。
除了衰老本身,肥胖和生活方式也在睾丸衰老过程中发挥重要作用【4-6】。为此,研究人员结合机器学习和生物信息学手段,预测了衰老与肥胖协同作用的关键时间节点。结果显示,年龄超过45岁且BMI大于30的男性面临较高的不育风险。这一发现为理解男性生殖健康的维持及最佳生育年龄提供了新的视角。
综上所述,该研究利用前沿组学技术和机器学习等分析方法,深入解析了男性睾丸衰老的分子机制,揭示了不同细胞类型在衰老过程中的时间和分子特异性响应,不仅为理解睾丸发育异常与功能退变提供了关键分子特征,还为男性不育的早期诊断和治疗奠定了理论基础。同时,该工作还研究了衰老和肥胖协同作用影响男性生育力的方式,为利用优化生活方式保护男性生殖健康提供了新思路。未来,研究团队将进一步深化这些发现在生殖健康中的应用,为改善男性生育力和提升国民生殖健康提供科学依据。
韦德怎么下载博士后崔利娜、犹他大学医学院博士后聂熙琛、郭怿暄为论文共同第一作者。韦德怎么下载、北京干细胞与再生医学研究院郭靖涛研究员和犹他大学医学院Bradley Cairns教授为论文通讯作者。
原文链接:https://www.nature.com/articles/s43587-025-00824-2
1 Martelli,M.,Zingaretti,L.,Salvio,G.,Bracci,M. & Santarelli,L. Influence of Work on Andropause and Menopause: A Systematic Review. Int J Environ Res Public Health 18 (2021). https://doi.org:10.3390/ijerph181910074
2 Gentiluomo,M. et al. Telomere Length and Male Fertility. Int J Mol Sci 22,3959 (2021). https://doi.org:10.3390/ijms22083959
3 Sharma,R. et al. Effects of increased paternal age on sperm quality,reproductive outcome and associated epigenetic risks to offspring. Reproductive Biology and Endocrinology 13,35 (2015). https://doi.org:10.1186/s12958-015-0028-x
4 Nie,X. et al. Single-cell analysis of human testis aging and correlation with elevated body mass index. Dev Cell 57,1160-1176 e1165 (2022). https://doi.org:10.1016/j.devcel.2022.04.004
5 Gutorova,N. V.,Kleshchyov,M. A.,Tipisova,E. V. & Osadchuk,L. V. Effects of overweight and obesity on the spermogram values and levels of reproductive hormones in the male population of the European north of Russia. Bulletin of Experimental Biology and Medicine 157,95-98 (2014). https://doi.org:10.1007/s10517-014-2500-6
6 Anifandis,G.,Dafopoulos,K.,Messini,C. I.,Polyzos,N. & Messinis,I. E. The BMI of men and not sperm parameters impact on embryo quality and the IVF outcome. Andrology-Us 1,85-89 (2013). https://doi.org:10.1111/j.2047-2927.2012.00012.x


自闭症谱系障碍(ASD)作为一类以社交缺陷和刻板行为为核心的神经发育疾病,其致病机制长期是神经科学领域的重大挑战。值得注意的是,相当比例的ASD患者常伴随胃肠道功能紊乱,这一现象引发学界对"肠脑轴"调控机...
在阳光透过斑驳树叶洒在地面的清晨,或是电闪雷鸣震撼夜空的夜晚,动物园的饲养员像往常一样,沿着兽栏逐一巡查。当他的目光落在一只熟悉的雌性动物身上,不管那是一只灵动的鸟,还是安静的蜥蜴,他的脚步猛地定...
2025年1月23日,韦德怎么下载的赵方庆团队在《Cell》发表了题为“High-resolution spatially resolved proteomics of complex tissues based on microfluidics and transfer learning”的研究论文。该研...

